Groundswell installation at UPMC Magee-Womens Hospital

A Design Ecology for Staff Well-Being

Groundswell

Making Space to Restore, Together

Co-ProductionHealthcareCo-Design
Scroll
ClientUPMC Magee-Womens Hospital
Duration15 wks research + 10 wks production + ongoing pilot
Status12-month Quality Improvement Study
RoleResearch, Co-Design, Copywriting, Project Coordination, Donor Outreach
TeamKristin Hughes, Elijah Benzon, Kelly McDowell, Robertus Sucahyo, Greg Baltus

The Vision

Groundswell is a grant-funded ecosystem of emotional support for healthcare workers, developed with the Gynecologic Oncology staff at UPMC Magee-Womens Hospital.

Through communication, creativity, and connection, Groundswell fosters a culture where the emotional complexities of oncology care are acknowledged, isolation transforms into belonging, and self-care is honored as essential to delivering excellent patient care.

“Groundswell reminds us that caring for patients begins with caring for the people who serve them. By creating intentional spaces and practices that acknowledge the emotional realities of oncology care, we're laying the foundation for a culture where staff well-being is recognized as essential.”
— Samantha Williams, Director of Women's Cancer Services, UPMC
Installation Walkthrough

The Ecosystem

Named for water that rises naturally from deep within the earth, Groundswell emerges directly from the efforts and voices of healthcare workers themselves.

The ecosystem comprises four interconnected components—each addressing a different dimension of workplace well-being, designed to meet staff wherever they are in their day. Together, they create the conditions for culture change to emerge from within the care community.

Ecosystem flow diagram showing how CTB Email, Pod, Garden Art Wall, and Reflection Cards connect to moments like arriving at work, taking a break, patient loss, hard moments, and one-on-one meetings
Groundswell core values: Humanity, Together, Normalcy, and Compassion forming a continuous cycle

Component 01

Community Art Wall

A community art wall that invites participation through anonymous shared emotional expression across the full spectrum of oncology experiences.

We intentionally included family caregivers and patients because we saw how important it was for staff to hear from them—especially gratitude, as almost every desk was decorated with cards from patients and families. Staff reported discomfort expressing feelings due to fear of retaliation. We built this as an anonymous place to safely share and understand what others are feeling—giving public, collective voice to the cancer care community.

“Groundswell is not just a campaign—it's a commitment. By centering staff-identified well-being priorities, we're ensuring that every voice is heard and concerns are addressed.”
— Kendyl Grant, Director of Operations for the Gynecologic Oncology Division, UPMC
Groundswell Community Art Wall
Art wall contributions from staff
Art wall community expressions
Art wall collective voice
Groundswell Restorative Pod
Pod interior with soft LED lighting
Pod poem and invitation to set down what you carry
Pod meditation resources and finger labyrinth

Staff access guided meditations and poetry on-demand

Component 02

Restorative Pod

A dedicated space for emotional decompression through mindfulness activities like guided meditation.

We heard that staff save their tears for the car ride home or the bathroom stall—a process that takes away from their quality time with loved ones. Almost everyone we spoke to commented on the physical environment as an opportunity for improvement. Nestled in a space that once housed telephone booths, the pod invites staff to take a moment to restore, reinforcing the message that emotional labor is real work deserving of real space.

Pod Audio Resources

Poem“Remember Your Heart”
Guided Meditation“Coming Home to Yourself”

Component 03

Ceased to Breathe Email

Updated patient death notification email template with compassionate visuals and language that acknowledges the impact of patient loss.

What we initially saw as a cold clinical protocol was actually a staff-created innovation—a radical act of compassion one nurse manager had built to ensure colleagues learned about patient deaths with dignity. This revelation shifted our entire approach: from “the system has let you down” to “you have already created a beautiful culture of care.” Groundswell honors and amplifies what was already there by integrating a low-effort change to an Outlook email template. This component infuses the language of care into the workflow without over-burdening staff with administrative overhead.

CTB email context and development
Redesigned Ceased to Breathe email template
CTB email detail showing compassionate language

Component 04

Reflection Cards

Guided reflection cards that help staff build a self-care practice through emotional validation and introductory exercises for emotional regulation.

By showing healthcare workers that the full spectrum of grief includes complex and contradictory emotions, the cards help create a more holistic culture of care. The combination of emotional identification, validation, and somatic exercises makes this a powerful tool for connection with self and others. Every staff member received their own deck; one set permanently lives in the pod.

Click any card to flip and explore the exercises on the back.

Click to flip8 of 15
Entry Screen
Data Module
Click-through Overlay
Chart View
Display View
Admin Page

The Outcomes

Groundswell is now officially installed at UPMC Magee-Womens Hospital, launching a 12-month quality improvement study for Cancer Services staff.

The study combines quantitative data with qualitative interviews, measuring compassion fatigue, burnout, culture of employee well-being, and intent to leave—before, during, and after the installation. We built a data visualization website to track and communicate our findings, integrating survey data with video documentation. Data is blurred to protect unpublished study findings.

“Caring for people means seeing them as whole, complex, and beautiful human beings—not just as patients in need of medicine or surgery. Healing begins with caring for the caregivers.”
— Dr. Sarah Taylor, Gynecologic Oncology, UPMC

The Context

How might we create supportive environments where staff can feel nurtured, recognized, and celebrated?

Healthcare workers face a dual burden: the inherently compassionate nature of their work—constant exposure to grief, loss, and trauma—combined with excessive administrative tasks that disconnect them from their original purpose of patient care.

We learned about the phenomenon of “chronic compounded grief” among oncology nurses, and how repeated exposure to loss accumulates over time when not properly processed. Over 1 in 5 healthcare workers in the U.S. have experienced PTSD. 73% of emergency physicians report stigma around mental health treatment in their workplace, with 27% avoiding treatment entirely due to fear of professional consequences.

This is not an individual failure.
It is a systemic one.
Groundswell installation at UPMC
Research at UPMC Magee-Womens Hospital
Engaging with healthcare workers
Rehearsing Research Activities
A special person can do this work forever, a good person can do it for a little while, most people couldn’t do it for a day.

The system is held together by invisible labor of its staff, a finite resource that is systematically undervalued.

I feel trapped.

There is no way out. If I leave my patients I will feel guilty. If I leave my workers in this mess I will feel guilty. When someone leaves, people are jealous of them for getting out.

What mental health?

There are zero benefits for staff mental health. Hardly anyone uses the EAP. I would use a meditation app if it was provided.

There is no time to grieve.

Once someone passes there is no time to grieve the loss before another person comes in. We are trying to find ways to share but nothing is really working.

I was not prepared for this.

No one officially trained me on the emotional trauma that this job causes. I'm doing the work of a therapist and social worker, losing people daily.

I can't turn it off.

Even on my days off, I keep checking Teams to stay updated. I worry about my patients when I am at home. I am so exhausted.

What We Heard

Over 15 weeks embedded with oncology staff, we listened—in hallways, at nursing stations, and in quiet moments between shifts.

We conducted contextual interviews while shadowing nurses across multiple occasions, observing the windowless environment, the cramped desks, the constant interruptions. We also held an in-depth interview with a former employee who could speak freely about the culture without fear of professional consequences.

We sat with people and heard stories of skipping meals, saving tears for the car ride home, and feeling unprepared for the emotional load. We also heard about moments of support, bonding, and staff-funded morale events that inspired us to amplify what was already working.

Participatory Research

The Workshops

Three participatory activities designed to meet staff where they are—each one building trust, creating space for vulnerability, and honoring the expertise of those doing the work.

Coloring Culture

Nourishing the Flower

Using the anatomy of a flower as a metaphor for workplace health, participants mapped their experiences onto two worksheets—one flourishing, one wilting. The exercise surfaced what sustains people alongside what quietly erodes them. The session ended with the group voting on what resonated most.

Positive atmosphere, positive energy. Team player. Support one another.
Participatory Poster

Women in White Coats

We partnered with CancerBridges to honor women in cancer care. Each participant received a hand-made orchid pin with a removable “leaf” they could add to a shared poster answering: How has your approach to patient care evolved to help you balance compassion with self-care?

Self-care to me is gifting time. 'Me' time, 'she' time, and 'we' time.
Grief Scenarios

Grief Workshop

We created a container for vulnerability—using a soft stuffed animal as a “puppet” to abstract the topic of grief. Staff were given scenarios and asked what they could do or say to support their colleague. The session ended with the group voting on what resonated most.

A manager or team member asking, what can I do to help? I’ve got you covered.
Click side cards to navigate2 of 3

The Synthesis

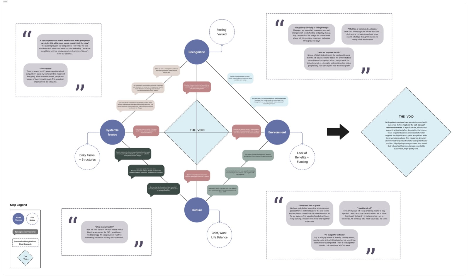
We organized our observations and quotes through affinity mapping and a tetrahedron analysis across four dimensions: recognition, environment, culture, and systemic.

The synthesis revealed a deeper structural tension: healthcare workers face a dual burden—emotional exhaustion from the inherently compassionate nature of their work (constant exposure to grief, loss, and trauma) alongside excessive administrative tasks that disconnect them from their original purpose of patient care.

Recognition
feeling appreciated
Environment
workspace quality and wellbeing resources
Culture
positive team dynamics and workplace norms
Systemic
institutional constraints beyond individual control
Affinity mapping session
Research synthesis and pattern identification
Identifying interconnected forces

The Void

While patient-centered care aims to improve health outcomes, it often neglects the well-being of healthcare workers. In a profit-driven, hierarchical system that treats staff as disposable, the intense focus on patients comes at the cost of worker support, leading to burnout, poor recognition, and a toxic workplace culture. This imbalance ultimately undermines the quality of care for both patients and providers, highlighting the urgent need for a model that values healthcare workers as essential to sustainable, high-quality care.

Synthesis diagram mapping Recognition, Environment, Culture, and Systemic Issues with The Void at center

View interactive diagram in Figma

Early lo-fi pod prototype exploring spatial concepts
Design mockup and concept visualization
Figma design boards with sketches and planning
Greg Baltus beginning pod fabrication
Construction process and assembly
Pod customization in progress
Final fabrication details
Acrylic facade with LED signaling system installed
Installation day at UPMC Magee-Womens Hospital
Final installed pod in hospital setting

The Making

Over a 10-week production sprint, we turned concept into installation. Working hybrid between remote coordination and on-site collaboration, the team managed donor outreach, copywriting, and strategic partnerships that secured approximately $30,000 worth of donated materials and services.

The project required constant adaptation. Early staff feedback shifted our language from “grief” to “restoration,” reframing the messaging. Halfway through production, hospital administration required lockable doors on the pod. Our solution provided engagement, privacy, and emotional safety without surveillance—turning a constraint into an asset.

Pre-Production
2 weeks
Concept revision, project timeline, early sketches
Concept Revisions
2 weeks
Content feedback, donation outreach, presentation
Design
4 weeks
Graphic design, vendor coordination, prototypes
Fabrication
4 weeks
Pod design and assembly, play testing, install

Play Testing

We invited 30 participants to test the pod experience before hospital installation. Through structured feedback sessions, we identified three critical areas for improvement and iterated rapidly to ensure the design met real user needs.

Play testing setup with participant feedback session
FEEDBACKAccessibility

Participants with larger bodies reported discomfort with table positioning, limiting their ability to rest comfortably.

Uncomfortable for larger people. I wished to rest my head on the table but couldn't get comfortable. The biggest thing was getting comfortable.

We sawed 2 inches from the table depth to accommodate a wider range of body sizes and postures.

FEEDBACKWayfinding

Multiple participants expressed confusion about where to start, creating anxiety that undermined the calming intent.

Not sure what to do first. I was worried about doing something wrong—eventually I let go of that, but it took time.

We added clear step-by-step instructions, making the digital library the explicit first step to set intention.

FEEDBACKEntry Ritual

Participants who started with music reported significantly deeper engagement with other pod activities.

The music was wonderful—it really set the tone and helped me settle in. I was able to engage with everything else more deeply after that.

We repositioned the table centerpiece to center and ensured music exploration was the first instruction step.

2 of 3
It's remarkable what 10 minutes can do...
As soon as I stepped inside, I almost teared up. You're not always aware of how frazzled you are until you stop.
Being able to stop in the middle of the day and have the physical and mental space to get quiet and meditate is really helpful—much better than a bathroom stall.
You don't have to wait until the end of the day to refresh, but you can have micro-resets in-between.
I've worked in the trauma field, and I work with physicians—everyone needs one of these.

What We Heard

After implementing these changes, participants reported overwhelmingly positive experiences. The space offered emotional transformation, support, and privacy. Play testers ranged from retired nurses, UPMC administrators, design professors, mental health professionals, and designers.

Observing user interactions and gathering feedback

The Reflection

When design meets systems change and is rooted in relationships, outcomes become more than products—they become symbols of collaboration and seeds planted for better futures.

Through Groundswell, we discovered what it means to practice healthcare design rooted in participatory research. We learned how to navigate transdisciplinary collaboration, coordinating physicians, nurses, fabricators, donors, meditation teachers, and hospital administrators toward a shared vision. More importantly, we learned to attune our design process to amplify rather than impose, to honor existing community innovations, and to build trust through sustained presence. This project fundamentally shaped how we approach design: not as outsiders with solutions, but as collaborators creating conditions for what’s already trying to emerge.

Groundswell team collaboration and installation

Ongoing Work

Research Study

Ongoing qualitative surveys and data collection throughout the 12-month pilot at UPMC Magee-Womens Hospital.

Academic Publication

Research paper under peer review: “Re-aligning Design Values: Co-Creating Resonance Through Presence, Attunement, and Harmonization With Cancer Services Staff”

Data Visualization

Developing a public-facing interactive data visualization platform using web-based 3D technologies to communicate study findings.

Expansion Proposals

Submitted letters of intent to extend improved Groundswell programming to additional hospital and community settings, expanding support to family caregivers.

In the Press

Acknowledgements

This project is a tribute to the quiet strength, deep compassion, and collective spirit of those who provide oncology care. It was shaped by the voices of staff who shared their experiences—those who live this work every day.

Groundswell is a collaboration between Carnegie Mellon University’s School of Design, the University of Pittsburgh Schools of Medicine and Nursing, and the Gynecologic Oncology staff at UPMC Magee-Womens Hospital. We are especially grateful to the Department of Obstetrics, Gynecology, and Reproductive Services and the incredible staff at Magee who made this project possible. Funding was provided by College of Fine Arts at CMU; the UPMC Magee-Womens Hospital Medical Staff Fund; and the Paul D. Schurgot Foundation.

Leadership

Kristin Hughes, MFA
Design · Production · Project Lead · Professor · Principal Investigator · CMU

Sarah E. Taylor, MD, PhD
Principal Investigator · UPMC Hillman Cancer Center

Grace Campbell, PhD, MSW, RN
Supervising Faculty · Duquesne University

Heidi Donovan, PhD, RN
Supervising Faculty · University of Pittsburgh School of Nursing

Design & Production

Lorin Anderberg, MA
Design · Development · Research · Production · Project Coordination · Donor Outreach

Elijah Benzon, MA
Design · Development · Research · Production

Greg Baltus
Fabrication · Hardware Assembly

Kelly McDowell
Design · Development · Research

Robertus Sucahyo, MBA
Development · Research

Su Hong & Mia Jeong
Research Assistants

Donors & Partners

NookPod donated the restorative pod structure ($13,000 value). Greg Baltus and Hardware Assembly provided remarkable design, engineering, and fabrication. Catherine Liggett and Mark Staley created custom guided meditations and poetry. Carolyn Gavin contributed artwork that became the visual thread unifying all program components. Ryan Thompson crafted the walnut tabletop from wood donated by Eleanor Mackie Pigma. Fox Woodworks provided wood elements.

Additional partners and donors: Schlage, Density, Dixie&Grace, Z9 Machinings, EHC Industries, Deborah Linhart, Pamela Meadowcroft, Marge Petruska, Kevin Lorenzi (photography), and Mark Baskinger (creative support and encouragement).

We acknowledge that Groundswell could not have emerged without the deep trust-building between previous cohorts, Professor Kristin Hughes, and the UPMC staff. This version is intended as a first iteration. We hope to have the privilege to continue, improve, and expand based on the study’s findings.

Our poem was inspired by Joy Harjo’s work “Remember.”

To everyone who played a role in bringing this project to life—thank you.